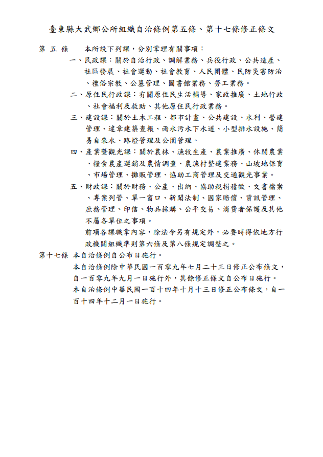
(檢送) 臺東縣大武鄉公所修正「臺東縣大武鄉公所組織自治條例」第五條、第十七條條文發布令