太麻里鄉公所全球資訊網

太麻里鄉公所全球資訊網

  • Home
  • 訊息公告
    • 最新消息
    • 活動訊息
    • 徵才公告
    • 業務宣導
    • 資訊公開
    • 防災資訊
    • 代表會專區
      • 議事日程表
      • 議事錄
    • 媒體專區
    • 選舉專區
    • 死亡尋親公告
    • 電子公佈欄
    • 出國報告專區
  • 本鄉簡介
    • 地理環境
    • 村辦公處
    • 族群分落
    • 圖書館
    • 三和殯葬園區
  • 公所介紹
    • 鄉長專區
    • 組織架構
    • 公所位置
  • 觀光導覽
    • 觀光地圖
    • 景點介紹
    • 金崙在地故事與文化
    • 產品介紹
    • 租車資訊
    • 特色店家
  • 便民服務
    • 業務介紹
    • 調解委員會
    • 路燈報修
    • 法律資源
    • 意見信箱
    • 書表下載

  • 首頁/
  • 訊息公告/
  • 電子公佈欄
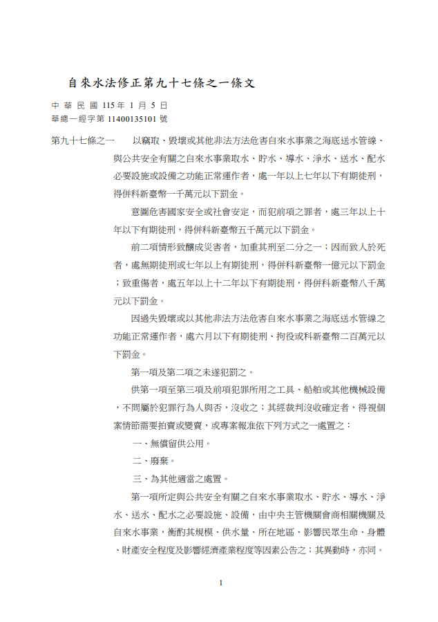
  • /[ 函轉 ] 經濟部經總統公布修正自來水法第九十七條之一條文一案

[ 函轉 ] 經濟部經總統公布修正自來水法第九十七條之一條文一案

  • 上一篇
  • 下一篇
太麻里鄉公所全球資訊網
版權所有 © 2026 太麻里鄉公所全球資訊網。
地址:96346 臺東縣太麻里鄉泰和村民權路58號  ■電話:(089) 781301  ■傳真:(089) 782901
TEL:(089) 781301  FAX:(089) 782901 No.58, Minquan Rd, Taihe Village, Taimali Township, Taitung County 96346 , Taiwan (R.O.C.)
Back to desktop version Back to mobile version