太麻里鄉公所全球資訊網
Home
訊息公告
最新消息
活動訊息
徵才公告
業務宣導
資訊公開
防災資訊
代表會專區
議事日程表
議事錄
媒體專區
選舉專區
死亡尋親公告
電子公佈欄
出國報告專區
本鄉簡介
地理環境
村辦公處
族群分落
圖書館
三和殯葬園區
公所介紹
鄉長專區
組織架構
公所位置
觀光導覽
觀光地圖
景點介紹
金崙在地故事與文化
產品介紹
租車資訊
特色店家
便民服務
業務介紹
調解委員會
路燈報修
法律資源
意見信箱
書表下載
首頁
/
訊息公告
/
電子公佈欄
/
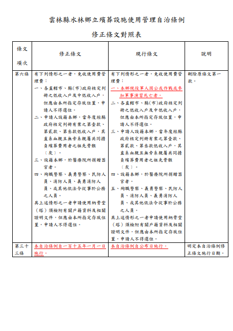
檢送 雲林縣水林鄉修正「雲林縣水林鄉立殯葬設施使用管理自治條例」修正部分條文
檢送
雲林縣水林鄉修正「雲林縣水林鄉立殯葬設施使用管理自治條例」修正部分條文
Attachments:
雲林縣水林鄉立殯葬設施使用管理自治條例
[ ]
188 kB
上一篇
下一篇