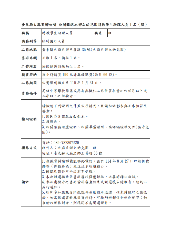
太麻里鄉立幼兒園特教學生助理人員 1

一、職缺資訊

  • 職稱:特教學生助理人員(臨時僱用)

  • 工作地點:臺東縣太麻里鄉金華路35號(太麻里鄉立幼兒園)

  • 需求名額:正取1名、備取1名

  • 工作內容:協助照護特殊幼生1名

  • 薪資待遇:每小時190元(每月以66小時計算)

  • 聘用期間:即日起至115年1月31日

二、資格條件

  1. 高中職(含)以上學校畢業。

  2. 具特殊教育相關工作經驗尤佳。

  3. 畢業滿二年以上之經驗者尤佳。

三、應檢附文件

  1. 國民身分證正反面影本。

  2. 履歷表。

  3. 相關服務經歷證明、專業證照、族籍證明等文件(無者免附)。

四、報名方式

  • 收件期限:即日起至114年8月27日止(郵戳為憑)。

  • 送件方式:掛號郵寄或親送至本所服務台。

  • 收件地址:臺東縣太麻里鄉金華路35號(太麻里鄉立幼兒園 收)

  • 聯絡電話:089-782807 #20

五、其他注意事項

  1. 資料不齊全或逾期送件恕不受理。

  2. 具原住民族身份者,依相關規定加分。

  3. 甄選結果另行通知,未錄取者恕不退件。